-
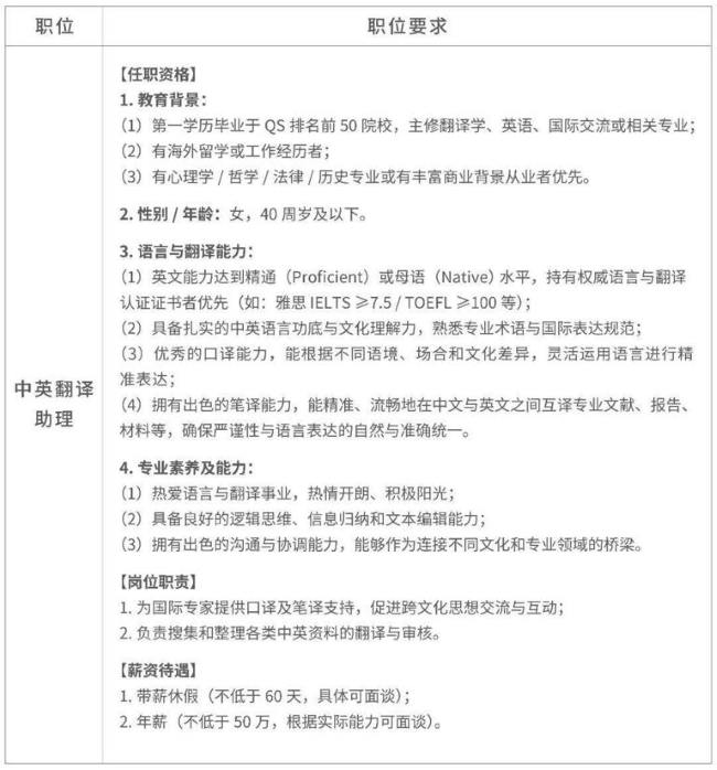
11月11日,胖东来商贸集团发布了一则引发全网热议的招聘公告——招聘两名中英翻译女助理,年薪不低于50万元。公告发布短短一个多小时,阅读量就突破十万,评论区几乎一片惊叹:“这待遇真香”“终于看到企业尊重专业价值了”。



在“降本增效”成为企业口头禅的时代,胖东来的这则招聘,像是一股逆流。
它不只是招聘,而是一场关于价值观、文化和人本主义的公开课。

一、重金之下,是对“文化力”的投资
在多数企业眼中,翻译只是辅助角色,是“语言工具人”。
但胖东来显然有不同的视角——它要的不是“懂英语的人”,而是能作为思想桥梁、文化传播者的“世界对话者”。
招聘公告写得很明确:
“通过精准翻译,学习和分享世界先进文化,促进企业人文发展和人们幸福度的提升。”
这句话透露出胖东来对“翻译”二字的深层理解:语言不是信息搬运,而是认知迁移。能把世界的理念、人性的温度、生活的智慧引入企业文化中,这样的人才当然值得高薪。
二、50万年薪,是专业价值的回归
对比现实中不少岗位——要求堆成山、薪资却低到尴尬。胖东来这一举动,等于是用行动说出一句话:专业值得尊重,能力值得付费。
这不仅是对语言人才的认可,更是对整个职业生态的反思。
当一个企业愿意为文化力和沟通力付出高价,它其实在构建一种新的竞争力——以人文温度为底色的企业形象。
三、仅限女性,也是一种话题化表达
公告中特别注明“仅限40岁以下女性”,引发了一些讨论。
从人力资源角度看,这可能与岗位角色、工作方式、沟通风格等因素相关;从传播角度看,这一限定也让信息迅速扩散,形成强烈话题性。
无论如何,它让人看到——胖东来一贯善于用事件讲理念、用细节传达态度。
四、胖东来依旧是那个“异类”
在商业世界里,胖东来常被称为“零售界的清流”:
员工休息时间全国领先、假期多到令人羡慕、管理制度几乎以幸福感为中心。
如今,它再一次用一场招聘,证明自己依旧走在不同的路上——不唯利润、以人为本。

这不是一次普通的招聘,而是一种宣言。
它让人相信,在追逐效率与利润的洪流之外,依然有人把“人”放在商业逻辑的中心。
胖东来没有在“卷”,它在“唤醒”。
它提醒所有企业——真正的竞争力,不是压榨成本,而是尊重人、理解人、成就人。
来源:松松科技 QQ/微信:lusongsong7
胖东来招聘“年薪50万女助理”:一场关于价值观的公开课
| 阅读量 | 分类: 社会资讯 | 作者: 松松实习编辑
相关文章阅读更多:创业 赚钱
- 2016-07-10 贫穷一辈子的根源,仅仅是因为没有它
- 2020-10-29 揭秘那些无需推广引流的兼职和副业
- 2021-10-18 没有门槛的项目,真的能赚到钱吗?
- 2021-10-27 普通人如何快速赚到第一个100万?
- 2021-11-17 治好洁癖是赚钱的第一步
- 2021-11-19 普通人在互联网上赚钱,大力总能出奇迹!
- 2021-11-19 普通人想赚钱,越是不起眼,越有可能是你的机会!
- 2022-02-14 利润的三大支柱你知道吗?
- 2022-03-05 打工好还是创业好,选择大于努力
- 2022-03-24 逆天改命,成为富人,不想穷,好好看
- 2022-03-26 不是项目太难找,而是你不懂如何创造用户需求!
- 2022-03-29 你的微信朋友圈,任然是掘金之地!
- 2022-04-25 如何摆脱知识的诅咒
- 2022-06-11 赚钱,足够的时间必不可少
- 2020-06-28本站开通了在线投稿,点此立刻给我投稿哦!
发表感想加入微信群
点此登录松松云平台免费认证